PEER REVIEW
Peer review is the evaluation of work submitted by single or multiple people of same or similar competence to the producers of the work (peers). The review process in CRET for is carried out by corresponding peers who follow publication ethics and common good practices of article reviewing. CRET relies on qualified members of a profession/trade/major/stream within the relevant field. Peer review practices and methods are adopted in order to maintain standards of quality, verifying authenticity of furnished data and hence making an article citable and credible.
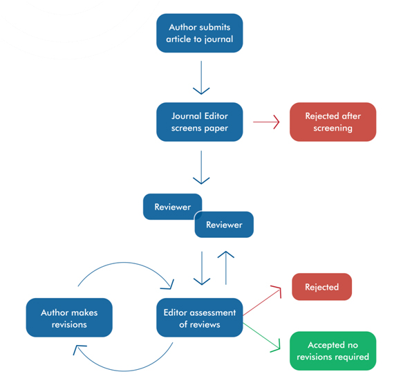
All papers received are assigned a unique id and are submitted to a peer review process. The Editors may discard some manuscripts from the outright due to very low quality or in case of conflict with any of journal’s policies.
At CRET, we have adopted a DOUBLE BLIND Review system so as there is no influence of authors as well as reviewers on the review process and it remains completely honest and no manipulation is possible.
Taking in consideration its subjects (Aim & Scope of Journal) and plagiarism detection, the papers passing this preliminary screening will be remitted to a panel of referees involved in those research areas. Each paper will be reviewed by at least two referees.
After evaluation, the referees will produce reports about the works reviewed, by which the papers can be
- a) Accepted with modifications or corrections;
- b) Approved as they are or
- c) Rejected from the start. In case that the papers proposed are accepted but in need of modifications or corrections, the Editors will return the manuscripts to the authors, together with the referee’s reports and all the suggestions, recommendations and comments therein.
To secure impartiality during the review process, all papers, as remitted to the referees, will be anonymous. Moreover, the referees’ identities will not be known, neither by the rest of the evaluation panel, nor by the authors.
The final decision concerning the publication of papers belongs to the Editorial Board, having the referees a consultative role.
Important – At CRET, we have adopted a DOUBLE BLIND Review system so as there is no influence of authors as well as reviewers on the review process and it remains completely honest and no manipulation is possible.
